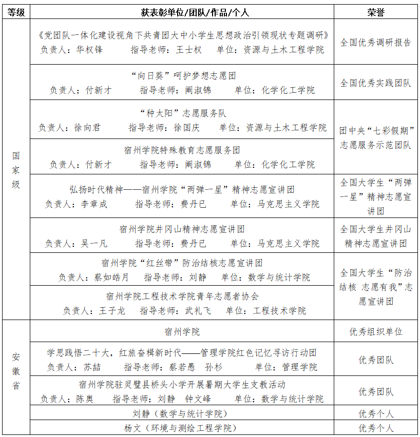
近日,2023年全国大中专学生志愿者暑期“三下乡”社会实践活动评选结果公布,我院社会实践工作再获共青团中央表彰,1篇调研报告再次荣获全国优秀调研报告(全国共120篇),1支团队获评全国社会实践优秀团队,6支团队获评全国志愿服务示范团队。在安徽省“三下乡”社会实践评奖评优公示中,宿州学院获评优秀组织单位,获评优秀调研报告1篇,优秀实践团队2支,优秀个人2名。

2023年暑期,学校围绕“学习二十大 永远跟党走 奋进新征程”主题,积极谋划,精心部署,多方联动,组建192支校、院级重点团队,实践足迹遍布全国200余处红色教育基地、乡村、社区、学校、企业,撰写调研报告和发布新闻稿件600余篇,服务人数超过50000人,共万余人次分赴各地广泛开展党史学习、理论宣讲、国情观察、乡村振兴、志愿服务、教育关爱、文化艺术、就业实习等社会实践活动,广大青年学子在社会大课堂上受教育、长才干、作贡献,在踊跃投身全面建设社会主义现代化国家新征程中展现青春风采、贡献青年力量。
9月上旬,学校及时启动总结交流评比工作,组织举办了14场“暑假归来话成长”座谈会,开展了校级表彰评选,共评出4个学院为“优秀组织奖”,24支优秀团队,20篇优秀调研报告,23个“优秀影像和新闻稿件”,148名先进个人以及28名优秀指导老师。
据悉,院团委已经联合招生就业处、党委学生工作部、马克思主义学院启动了2023年寒假社会实践活动(常规社会实践活动、“返家乡”社会实践和优秀学子回访母校专项实践活动),紧紧围绕“学习二十大、永远跟党走、奋进新征程”主题,引领青年学生通过社会实践坚定理想信念、站稳人民立场、锤炼过硬本领、投身强国伟业。
(撰稿:王士权 审核:凌峰 编辑:邢雪娥 新闻编号:231243)